Le rythme rapide de la production en grande série de composants exige de tester un plus grand nombre de dispositifs en un temps réduit afin de minimiser les coûts. Les ingénieurs s'efforcent constamment de réduire la durée des tests en automatisant les systèmes. Le défi de l'augmentation du volume de tests de composants devient de plus en plus complexe, car les dispositifs intègrent un nombre croissant de ports et de fonctionnalités. Citons par exemple les modules frontaux RF (FEM) qui permettent le fonctionnement multibande des smartphones, les antennes MIMO (Multi-Input Multi-Output) et les produits d'interconnexion passifs pour les applications numériques à haut débit, tels que les câbles et connecteurs RF.
Pour prendre en charge les dispositifs multiports, les analyseurs de réseaux vectoriels (VNA) ont évolué, passant de deux à quatre ports, puis aux modèles multiports. Un appareil nécessitant plus de quatre ports pour l'analyse de réseau est considéré comme multiport. Face à l'augmentation des paramètres de mesure pour les dispositifs multiports, les fabricants de grande série recherchent des solutions de test capables d'effectuer des mesures multiports afin d'améliorer la productivité et de réduire les coûts de test.
Évolution technologique des solutions de test multiport :
les solutions de test multiport ont évolué, passant de simples équipements de test de commutation à des solutions multiport complètes et performantes permettant des mesures plus rapides et plus précises. Quatre solutions de test multiport seront décrites ici. Le choix de la solution dépendra des performances requises, des exigences de productivité et du budget.
Équipement de test à commutateur unique.
Un banc de test à commutateur unique, ou arbre de commutateurs unique, utilise des mesures à deux ports pour chaque chemin à partir du port commun. Un analyseur de réseau vectoriel (VNA) à deux ports, doté d'un port commun et d'un port de commutation, permet d'effectuer toutes les mesures nécessaires. Ce banc de test ne contient que des commutateurs RF disposés en réseau pour fournir les chemins de mesure requis. La figure 1 illustre un banc de test à deux ports et à commutateur unique, chaque port comportant un commutateur 1x2 connecté à deux commutateurs 1x6, soit 24 ports au total. Bien que le banc de test dispose de 24 ports, seuls 12 chemins peuvent être mesurés à partir de chacun des 12 ports d'entrée, car les mesures ne peuvent être effectuées ni entre les ports du port 1, ni entre les ports du port 2. Par conséquent, ce banc de test prend en charge 144 chemins, même si un appareil à 24 ports en possède 276.
Les performances de mesure dépendent du type de commutateur utilisé : statique ou électromécanique. Chaque type de commutateur présente des avantages pour différents besoins de test. Les commutateurs statiques offrent des vitesses de commutation élevées et une durée de vie plus longue pour les applications de test à haut volume et à cycle de vie rapide. Les commutateurs électromécaniques sont utilisés dans les applications où les dispositifs nécessitent plus de 1 W de puissance, ce qui représente généralement la limite des commutateurs statiques.
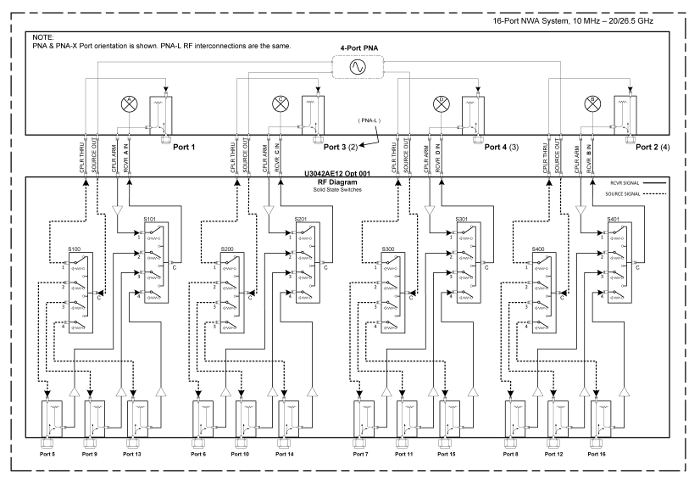
Équipement de test de commutation à matrice de commutation complète :
Un banc de test de commutation à matrice de commutation complète permet d'effectuer des mesures entre chaque port. Le banc de test illustré à la figure 2 utilise des groupes d'arbres de commutateurs 1xN connectés par des commutateurs 1x2 à chaque port, permettant ainsi d'effectuer des mesures sur n'importe quel chemin. Les ports inutilisés doivent être terminés, ce qui peut être géré en interne par le commutateur 1xN ou par le commutateur 1x2 avec une charge. Les performances de mesure dépendent également des commutateurs, ainsi que de la charge/désadaptation de chaque chemin.
La configuration à matrice de commutation complète, qui combine un analyseur de réseau vectoriel (VNA) avec une matrice de commutation, offre une solution de test économique. Cependant, la réponse de chaque chemin est affectée par la charge appliquée à chaque autre port. Un étalonnage complet des ports NxN est nécessaire pour corriger les imperfections d'adaptation à chaque port. Cet étalonnage est complexe à réaliser dans ce type de matrice de commutation, car la valeur exacte de la terminaison de charge sur chaque port varie en fonction de la configuration de commutation des autres ports.
L'association d'un analyseur de réseaux vectoriel (VNA) à des commutateurs constitue une solution économique pour augmenter le nombre de ports du VNA. Toutefois, l'atténuation du signal dans les commutateurs, après le coupleur directionnel associé aux ports de test du VNA, réduit les performances du système en termes de plage dynamique, de bruit de trace et de stabilité en température, comparativement à un VNA autonome. Cette dégradation est particulièrement marquée pour les applications à haute fréquence, supérieures à 10 GHz.
Équipement de test d'extension
: Cet équipement permet d'effectuer des mesures complètes NxN calibrées, grâce à l'ajout de coupleurs directionnels et de commutateurs. Il étend la matrice de commutation de source du VNA à davantage de sorties et les récepteurs internes à davantage de ports, respectivement via un commutateur de source et un commutateur de réception. De plus, un coupleur de port de test est nécessaire sur chaque port, comme illustré sur la figure 3.
La stabilité et les performances des mesures sont améliorées par rapport aux configurations de bancs de test décrites précédemment, car toute la commutation a lieu avant le coupleur de port de test et la correction d'erreur vectorielle élimine les sources d'erreur systématiques en amont des coupleurs de port de test. Puisqu'un nombre quelconque de chemins de commutation peut exister en amont des coupleurs de test, des bancs de test supplémentaires peuvent être ajoutés, permettant ainsi de créer un nombre quelconque de ports de test par empilement de bancs de test d'extension. Cependant, la plage dynamique reste limitée en raison des pertes de commutation.
Solutions multiports véritables
: Les solutions multiports véritables ne nécessitent ni commutation externe ni coupleurs supplémentaires pour effectuer des mesures multiports. Le Keysight M937xA, analyseur de réseaux vectoriels (VNA) PXIe 2 ports (figure 4), est un exemple de solution multiport véritable dans un châssis PXI. Jusqu'à 16 modules peuvent être configurés dans un seul châssis PXI, permettant des mesures parfaitement précises jusqu'à 26,5 GHz pour des matrices de dispositifs sous test (DUT) à 32 ports. Chaque module VNA PXI possède sa propre alimentation indépendante et chaque port de test dispose de ses propres récepteurs de référence et de test indépendants. Ces récepteurs permettent l'acquisition simultanée des données de paramètres S pour tous les trajets de mesure. Les mesures sont d'une grande précision et d'une excellente stabilité grâce à l'absence d'atténuation du signal entre le dispositif testé et les récepteurs.
La figure 5 illustre le nombre de balayages de mesure nécessaires à la caractérisation complète d'un dispositif sous test (DUT) multiport. Un véritable analyseur de réseau vectoriel (VNA) PXI multiport, grâce à l'acquisition de données par plusieurs récepteurs (un par port de test), permet d'accélérer les mesures et de réduire considérablement le nombre de balayages par rapport à une solution à commutation. Les solutions multiport offrent un avantage indéniable en optimisant la durée des tests et la productivité.
Considérations relatives aux tests multisites
Les solutions de test multisites permettent des mesures parallèles pour accroître la productivité. Les systèmes de test multisites peuvent être construits à l'aide de plusieurs analyseurs de réseaux vectoriels (VNA) dans diverses configurations (Figure 6) afin de mesurer simultanément plusieurs voies d'un même dispositif ou de plusieurs dispositifs. Une solution de test multisite utilise un seul PC de contrôle avec des instances logicielles distinctes pour chaque VNA. Chaque instrument du VNA est configuré et contrôlé indépendamment, ce qui lui permet de fonctionner simultanément avec les autres VNA du système de test. Les configurations multisites sont particulièrement utiles dans les environnements de production où les tests sont effectués par plusieurs opérateurs. Par exemple, un VNA à 4 ports configuré pour le réglage de filtres multisites économiques peut être utilisé simultanément par quatre opérateurs de test (Figure 7).

D'autres facteurs, tels que les capacités du contrôleur PC, la bande passante d'interférométrie (IFBW) des analyseurs de réseaux vectoriels (VNA) et les communications système, peuvent également impacter la productivité globale des mesures multisites. Le nombre de cœurs du PC doit correspondre au nombre de VNA du système afin d'éviter une incidence significative sur la vitesse des tests. Des IFBW de VNA faibles, comme 1 kHz, n'affectent pas la productivité du système, tandis que des IFBW de 100 kHz et plus peuvent la ralentir. Le choix d'une connexion de communication rapide garantit également que la communication entre les VNA et le processeur ne ralentit pas le système de test multisite. Une communication rapide entre le PC et les VNA, telle que celle offerte par une configuration VNA multisite PXI, tire parti de la connexion haut débit du châssis PXI.
Résumé :
Lors du choix d’une solution de test VNA pour les dispositifs multiports, il est essentiel de prendre en compte les pertes de commutation, l’étalonnage du système et d’autres facteurs influant sur la productivité et la précision des tests. Les progrès réalisés dans les technologies de test et de mesure ont permis aux solutions de test multiports et multisites de mieux relever ces défis en augmentant le nombre de mesures, le nombre de dispositifs et la vitesse de mesure, tout en maintenant une précision et une stabilité élevées. Le système de test VNA automatisé basé sur PXI constitue une solution multiports haute performance idéale, permettant aux fabricants de composants à grand volume d’atteindre plus rapidement la productivité de test recherchée.
Pour plus d'informations sur les techniques d'optimisation des tests multiport et multisite, consultez
http://literature.cdn.keysight.com/litweb/pdf/5992-0681EN.pdf?id=2611867
Auteur : Takuya Hirato, Keysight Technologies
